Japanese Language Proficiency Test 2026 (Jul)
Organized by:
The Japan Foundation
Association of International Education, Japan
Sponsored by:
Ministry of Foreign Affairs, Japan
Organizer (Hong Kong & Macau):
Society of Japanese Language Education Hong Kong
The Japan Foundation
Association of International Education, Japan
Sponsored by:
Ministry of Foreign Affairs, Japan
Organizer (Hong Kong & Macau):
Society of Japanese Language Education Hong Kong
Test Date: 5 July 2026 (Sunday)
Important note
Latest Exam Schedule and Admission Arrangements for JLPT 2026(Jul)
Starting from 2026,candidates must enter the examination venue before the above "Test Start Time"; otherwise, they will be regarded as late. Candidates who arrive late will not be permitted to sit for Section I of the examination, but they may take the remaining sections. However, candidates who are absent from any section of the examination will not be awarded any marks and will be deemed to have failed.
All candidates are required to turn off all electronic communication devices, including mobile phones, upon entering the test venue. These devices must be placed in the designated envelope provided by the test organizer and securely stored for the duration of the exam. The use of electronic communication devices is strictly prohibited, including during scheduled break periods. Candidates must not open the envelope or access these devices until the conclusion of the test. Any violation of these rules—including opening the envelope or using any electronic devices during the test or breaks—will result in disqualification.
Thank you for your understanding and cooperation in maintaining a fair and secure testing environment.
For further details, please refer to the official JLPT website.
Latest Exam Schedule and Admission Arrangements for JLPT 2026(Jul)
| Session | Levels | Admission Time | Test Start Time* | Test Time (For reference only) |
| AM | N1,N2 | 8:05am~8:25am | 8:35am | 8:35am~12:30pm |
| PM | N3,N4, N5 |
1:50pm~2:10pm | 2:20pm | (N3,N4)2:20pm~6:00pm (N5)2:20pm~5:30pm |
All candidates are required to turn off all electronic communication devices, including mobile phones, upon entering the test venue. These devices must be placed in the designated envelope provided by the test organizer and securely stored for the duration of the exam. The use of electronic communication devices is strictly prohibited, including during scheduled break periods. Candidates must not open the envelope or access these devices until the conclusion of the test. Any violation of these rules—including opening the envelope or using any electronic devices during the test or breaks—will result in disqualification.
Thank you for your understanding and cooperation in maintaining a fair and secure testing environment.
For further details, please refer to the official JLPT website.
-
Enrolment(no quota limit)
-
Test FeeHK$700
- Test Voucher and Official ReceiptThe Test Voucher and official receipt will be sent to candidates by post in early June. If you do not receive them by 15 June, please notify us immediately. Otherwise, it will be assumed that you have received the Test Voucher.
(Candidate MUST present the Test Voucher on the test day in order to participate.) -
Notes
- ◉Starting in 2025, the Japanese-Language Proficiency Test (JLPT) will follow a revised schedule.Test Duration (For reference only):
• Morning Session - N1 & N2 :8:05am ~ 12:30pm (For reference only)
• Afternoon Session - N3 & N4 :1:50pm ~ 6:00pm, N5 :1:50pm ~ 5:30pm (For reference only)
*Candidates may register for two different level tests on the same day, provided the test times do not overlap. Enrolment for two tests scheduled at the same time is not permitted.Test venues for morning and afternoon sessions may differ.The actual test schedule and venue details will be provided together with the Test Voucher. - ◉Please read carefully the Test Guide and FAQ before applying for the test.
- ◉Effective from the July 2025 administration of the Japanese-Language Proficiency Test (JLPT), all candidates are required to turn off all electronic communication devices, including mobile phones, upon entering the test venue. These devices must be placed in the designated envelope provided by the test organizer and securely stored for the duration of the exam. The use of electronic communication devices is strictly prohibited, including during scheduled break periods. Candidates must not open the envelope or access these devices until the conclusion of the test. Any violation of these rules—including opening the envelope or using any electronic devices during the test or breaks—will result in disqualification.
- ◉For candidates who want to sit the test out of Hong Kong or Macau, please refer to the offical website of the Japanese-Language Proficiency Test.
- ◉Since the JLPT is conducted in various parts of the world on the same day, no supplementary test could be offered. Under any exceptional circumstances beyond our control, including typhoon signal, black rainstorm warning, act of nature, civil commotion...etc., the test must be cancelled. In this situation, candidates can sit for the next test (don't need to re-enroll) or refund 50% of test fee paid. Our Society shall not be liable for any claim for loss due to this cancellation. Please consider this term before applying for the test.
- ◉Starting in 2025, the Japanese-Language Proficiency Test (JLPT) will follow a revised schedule.Test Duration (For reference only):
-
Enrolment Period
Enrolment Period (N1~N5):
16 March 2026 ~ 30 March 2026
Test FeeHK$700(Payment Method)
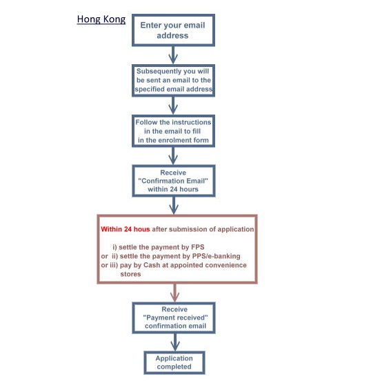
*Registration will be cancelled when payment is overdue.
Only PPS* payment/ FPS payment / payment in cash at appointed convenience stores are accepted.
*including internet banking pay bill service by certain banks.
Notes- This enrolment is for the candidates who sit the test in Hong Kong only
- This enrolment is for Hong Kong residents only
- Please use the address in Hong Kong as the correspondence address.
- Please fill in the form in English.
- You should settle payment by specific method in specific period. Please refer to the "payment method"
- Please read carefully the Test Guide and FAQ before applying for the test.
Online enrolment procedure
Online Enrolment formStatement- Personal Information Collection Statement
The Society of Japanese Language Education Hong Kong respects personal data and we are committed to full implementation and compliance with the data protection principles and all relevant provisions of the Hong Kong Personal Data (Privacy) Ordinance. In doing so, we will ensure that staff involving handling personal data comply with the strictest standards of security and confidentially. - Purposes for which personal data are collected and used
The personal data we collected will be used for the “Japanese Language Proficiency Test” and any research or statistical purpose which relevant to the test. The Society of Japanese Language Education Hong Kong will divulge personal information only if required by law or with your prior consent. Such data may also be used by other companies under contractual activities with our Society for the above mentioned purposes. - Data Security
We have tried our best to ensure the secure transmission of data. However, since the Internet is an open media, please be alert of the risks involved in sending us any sensitive personal information. The data you provided to us will be stored at our office or our server in Hong Kong accessible only to our authorized employees and contractors. However, we give no warranty against third parties hacking into the data or any unauthorized access to the data by anyone. - Test Fee
Test fee once paid for a specific level is not refundable or transferrable nor can it be used for enrolment for change of test level. No subsequent request for change of test venue or test level will be entertained. - PPS payment / FPS payment / payment in cash at appointed convenience stores
Payment must be settled by exact amount HK$700 before deadline (based on transaction time). Failure to do so will be treated as invalid payment and refund process will take approximately two months. - Usage of mobile phones
Effective from the July 2025 administration of the Japanese-Language Proficiency Test (JLPT), all candidates are required to turn off all electronic communication devices, including mobile phones, upon entering the test venue. These devices must be placed in the designated envelope provided by the test organizer and securely stored for the duration of the exam. The use of electronic communication devices is strictly prohibited, including during scheduled break periods. Candidates must not open the envelope or access these devices until the conclusion of the test. Any violation of these rules—including opening the envelope or using any electronic devices during the test or breaks—will result in disqualification. - Special Circumstances
Since the Japanese Language Proficiency Test is conducted in various parts of the world on the same day, no supplementary test could be offered. Under exceptional circumstances beyond our control, such as typhoon signal, black rainstorm warning, act of nature, civil commotion...etc., the test must be cancelled. In this situation, candidates may opt to sit for the next test without re-enrollment or request refund of 50% of test fee paid. Our Society shall not be liable for any claim for loss due to such cancellation. - Others
This Personal Information Collection Statement is subject to change. Any changes will be posted to our web site. In case of any dispute, the Society reserves the right of final decision.
-
Enrolment Period
-
Test FeeHK$700(Payment Method)
*Registration will be cancelled when payment is overdue.
【Payment of MOP725 can also be settled at the CPTTM within a specific period.
*Opening hour for accepting payment: Mon-Sat 9:00am-9:30pm, Sun 9:00am-4:30pm
Address: Rua de Xangai 175, Ed. ACM., 7 andar Macau
Tel: (853) 28781313】
*The Macau Productivity and Technology Transfer Centre (CPTTM) is the reception center for the Japanese Language Proficiency Test in Macau, which responsible for the arrangement of test venues and supervisory work on the test day. Moreover, they serve as the recipient of the test fee in MOP on behalf the Society. For more information about the test, confirmation of the application, or other inquiries (such as refunds (in Hong Kong dollars)), etc., please contact Society of Japanese Language Hong Kong directly. -
Notes
- This enrolment is for the candidates who sit the test in Macau only
- This enrolment is for Macau residents only
- Please use the address in Macau as the correspondence address.
- Please fill in the form in English.
- You should settle payment by specific method in specific period. Please refer to the "payment method"
- Please read carefully the Test Guide and FAQ before applying for the test.
-
Online enrolment procedure

-
Online Enrolment form
-
Statement
- Personal Information Collection Statement
The Society of Japanese Language Education Hong Kong respects personal data and we are committed to full implementation and compliance with the data protection principles and all relevant provisions of the Hong Kong Personal Data (Privacy) Ordinance. In doing so, we will ensure that staff involving handling personal data comply with the strictest standards of security and confidentially. - Purposes for which personal data are collected and used
The personal data we collected will be used for the “Japanese Language Proficiency Test” and any research or statistical purpose which relevant to the test. The Society of Japanese Language Education Hong Kong will divulge personal information only if required by law or with your prior consent. Such data may also be used by other companies under contractual activities with our Society for the above mentioned purposes. - Data Security
We have tried our best to ensure the secure transmission of data. However, since the Internet is an open media, please be alert of the risks involved in sending us any sensitive personal information. The data you provided to us will be stored at our office or our server in Hong Kong accessible only to our authorized employees and contractors. However, we give no warranty against third parties hacking into the data or any unauthorized access to the data by anyone. - Test Fee
Test fee once paid for a specific level is not refundable or transferrable nor can it be used for enrolment for change of test level. No subsequent request for change of test venue or test level will be entertained. - PPS payment / FPS payment / payment in cash at appointed convenience stores
Payment must be settled by exact amount HK$700 before deadline (based on transaction time). Failure to do so will be treated as invalid payment and refund process will take approximately two months. - Usage of mobile phones
Effective from the July 2025 administration of the Japanese-Language Proficiency Test (JLPT), all candidates are required to turn off all electronic communication devices, including mobile phones, upon entering the test venue. These devices must be placed in the designated envelope provided by the test organizer and securely stored for the duration of the exam. The use of electronic communication devices is strictly prohibited, including during scheduled break periods. Candidates must not open the envelope or access these devices until the conclusion of the test. Any violation of these rules—including opening the envelope or using any electronic devices during the test or breaks—will result in disqualification. - Special Circumstances
Since the Japanese Language Proficiency Test is conducted in various parts of the world on the same day, no supplementary test could be offered. Under exceptional circumstances beyond our control, such as typhoon signal, black rainstorm warning, act of nature, civil commotion...etc., the test must be cancelled. In this situation, candidates may opt to sit for the next test without re-enrollment or request refund of 50% of test fee paid. Our Society shall not be liable for any claim for loss due to such cancellation. - Others
This Personal Information Collection Statement is subject to change. Any changes will be posted to our web site. In case of any dispute, the Society reserves the right of final decision.
- Personal Information Collection Statement


